A Pandemic Communications Wish List
"This seems harder than it should be."
If you took my entire pandemic vibe and distilled it to a single sentence, I think that would be the sentence. For all of the COVID-19 pandemic, I've had this feeling that I'm more confused than I need to be.
To be fair: public health, epidemiology, virology, vaccinology... all really complicated. Talking about those things in a way that's simple enough for laypeople to understand but still reasonably accurate has to be tough.
That said, I think much of the important information your average American needs to know can be packaged in ways that are decently digestible. Based on how I personally tried to make sense of the pandemic, here are some things that would have helped me.
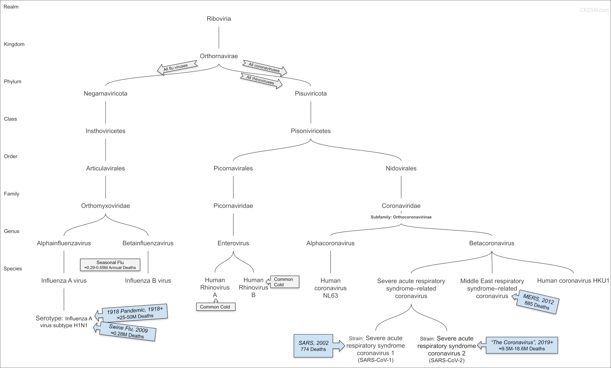
"What are we dealing with?" - Taxonomy
Here's a diagram showing the taxonomy of viruses of varying deadliness, and how they relate to each other.

Virus Taxonomy High Res - 4000 x 2410 px
Seeing a chart like this at the pandemic's start would have given me a basic understanding of how this virus relates to flu, rhino, and other coronaviruses.[1] Even today, 20 months in and fully vaccinated, I'm still happy to have it.
For the sake of comparison, I replicated the virus taxonomy diagram using animals instead.
Animal Taxonomy High Res - 2500 x 2500 px
"What's worked in the past?" - Prior research
I was shocked there wasn't more guidance based on prior research flowing from federal and state health agencies... a message like this, for example: "In prior studies, double layered, cloth face coverings significantly reduced the spread of all viruses tested, including common flu, rhino, and coronaviruses."
I'm assuming those messages didn't exist because the prior research doesn't exist. If that's indeed the case, I would focus on doing the research first, so messages about prior research can exist.
"What are our collective goals?" - Data and Response
Throughout the pandemic, I definitely understood "if things got bad" there would be increased restrictions and "if things got really bad" the restrictions would dial up even more.
I did not, however, have any useful sense of "bad", "really bad", and the reactions each might evoke.

Data and Response High Res - 2000 x 1400 px
With something like the above chart, I could have better managed my expectations of how restrictions might shift in the near future.
Something like what's above also helps me see how my actions impact future public health responses: We're getting close to the border... if we don't pull our acts together we'll trigger restrictions.[2]
"How should I contribute?" - A weekly top three list
Finally, I wish I'd had a list of the Top 3 Things I should be doing each week:

Even if "Wear A Mask" and "Wash Your Hands" were the number one and two things for 50+ straight weeks, I would still appreciate the weekly affirmation of what I should be doing.
This format also offers a number of useful opportunities:
- Dropping additional information on people each week: e.g. "Mask usage rates are rising (great job!) but still below the x% target we're trying to hit."
- Localized guidance for individual regions or states.
- Normalizing and amplifying guidance changes: e.g. if the #3 panel changes from "Please reduce trips" to "Vaccines are coming - please read this document on vaccine safety", it's noticeable but not entirely unexpected.
Virus Taxonomy References
Please see below for virus taxonomy references[3]
The fatality counts might have encouraged many to continue underestimating the deadliness of SARS-CoV-2... perhaps an estimate for the novel coronavirus, or omitting those counts entirely, would be prudent. ↩︎
N.B.: I think the populous doesn't quite realize public health restrictions are a direct consequence of their own actions... it's a dangerous disconnect. Anything that could help give the public the correct mental model is good. i.e. "we'll trigger restrictions (... it's not someone randomly being mean)." ↩︎
https://en.wikipedia.org/wiki/Coronavirus
https://en.wikipedia.org/wiki/Rhinovirus
https://en.wikipedia.org/wiki/Influenza
https://en.wikipedia.org/wiki/Influenza_A_virus
https://en.wikipedia.org/wiki/Influenza_B_virus
https://en.wikipedia.org/wiki/Orthornavirae
https://en.wikipedia.org/wiki/Human_coronavirus_NL63
https://en.wikipedia.org/wiki/Human_coronavirus_HKU1
https://www.cdc.gov/flu/about/viruses/types.htm
https://en.wikipedia.org/wiki/Orthomyxoviridae#Influenza_B
https://en.wikipedia.org/wiki/Realm_(virology)
https://en.wikipedia.org/wiki/Severe_acute_respiratory_syndrome_coronavirus_1
https://en.wikipedia.org/wiki/Severe_acute_respiratory_syndrome_coronavirus_2
https://en.wikipedia.org/wiki/Middle_East_respiratory_syndrome-related_coronavirus
https://www.cdc.gov/coronavirus/types.html
https://coronavirusexplained.ukri.org/en/article/cad0003/
https://www.who.int/news-room/fact-sheets/detail/influenza-(seasonal)
https://en.wikipedia.org/wiki/Spanish_flu
https://en.wikipedia.org/wiki/2009_swine_flu_pandemic
https://en.wikipedia.org/wiki/Rhinovirus
https://en.wikipedia.org/wiki/2002–2004_SARS_outbreak
https://en.wikipedia.org/wiki/Middle_East_respiratory_syndrome
https://en.wikipedia.org/wiki/COVID-19_pandemic
↩︎